Aller au contenu principal
Centre d'aide sur les biens personnels
Français (Canada)
English (CA)
Teranet Manitoba - Titres Fonciers
FAQ sur le compte client
Tenue de compte
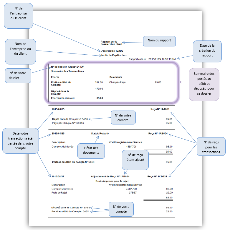
Comment lire votre rapport de dossier client
Mise à jour
26 août 2024 16:30
Vous avez d’autres questions?
Envoyer une demande
Vue d'ensemble du rapport sur le dossier du client
Résumé de explication de transactions
Articles dans cette section
Voir les guides d'utilisateur
Comment lire votre relevé
Comment lire votre reçu électronique
Comment lire votre rapport de dossier client
Est-ce que plusieurs personnes peuvent travailler en même temps sur un dépôt partagé?
Qu'est- ce qu'un rapport sur le dossier d'un client et qui reçoit ce rapport ?
Qu'est-ce que le service des titres fonciers en ligne et qui peut l'utiliser ?
Est-ce que les rapports sur les dossiers des clients sont disponibles en ligne ?
Comment notre recharge EFT apparaîtra-t-elle sur mon relevé de compte Titres Fonciers en Ligne (LTO) ?
Si une série présente un écart (excédent ou insuffisance) et que je dépose de l'argent après que la série a été acceptée, rejetée ou déchargée, est-ce qu'un autre rapport sur le dossier du client est généré ?
Afficher plus
Retour en haut
Recherche...