Skip to main content
Personal Property Help Centre
English (Canada)
Français (Canada)
Teranet Manitoba - Land Titles
Client Account FAQs
Account Maintenance
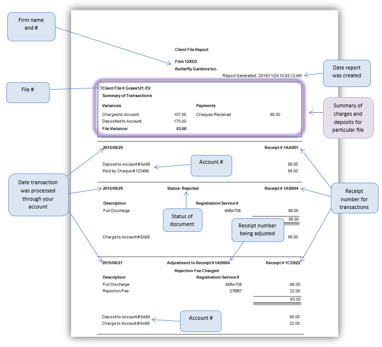
How to read your Client File Report
Updated
30 July 2024 18:42
Have more questions?
Submit a request
Client File Report overview
Summary of transactions explanation
Articles in this section
View user guides
How to read your statement
How to read your eReceipt
How to read your Client File Report
Can multiple people be working on a shared deposit at the same time?
What is a client file report and who receives this report?
What is Land Titles Online and who can use it?
Are client file reports available online?
How will our EFT top-up appear on my LTO account statement?
If a series has a variance (overage or shortage) and I deposit money after the series is accepted, rejected or discharged, is another client file report generated?
See more
Return to top
Search...